p站

报读指南

当前位置:p站  高管教育(EE)  报读指南

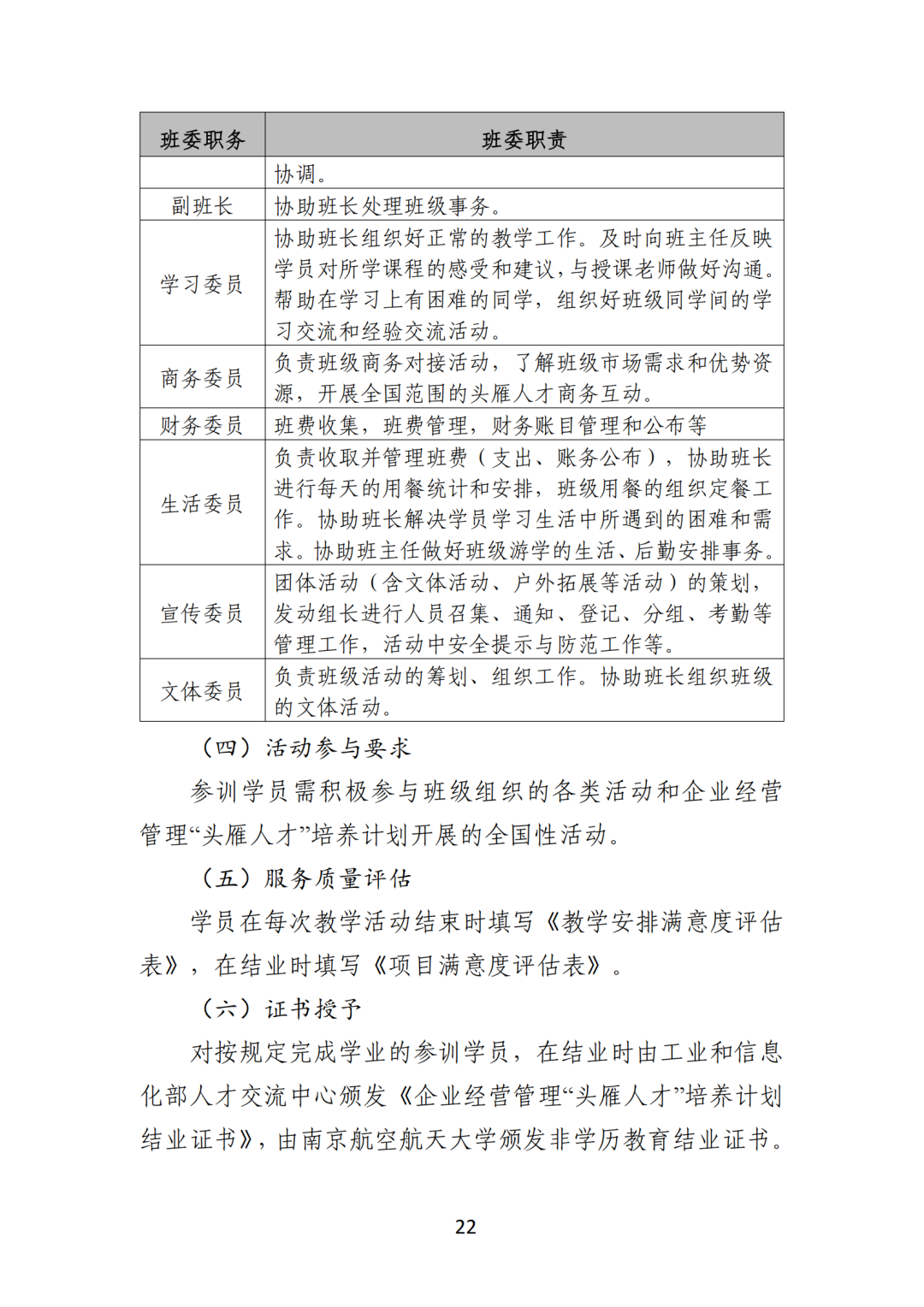
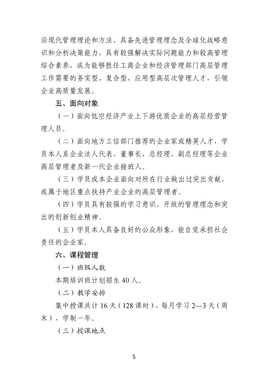
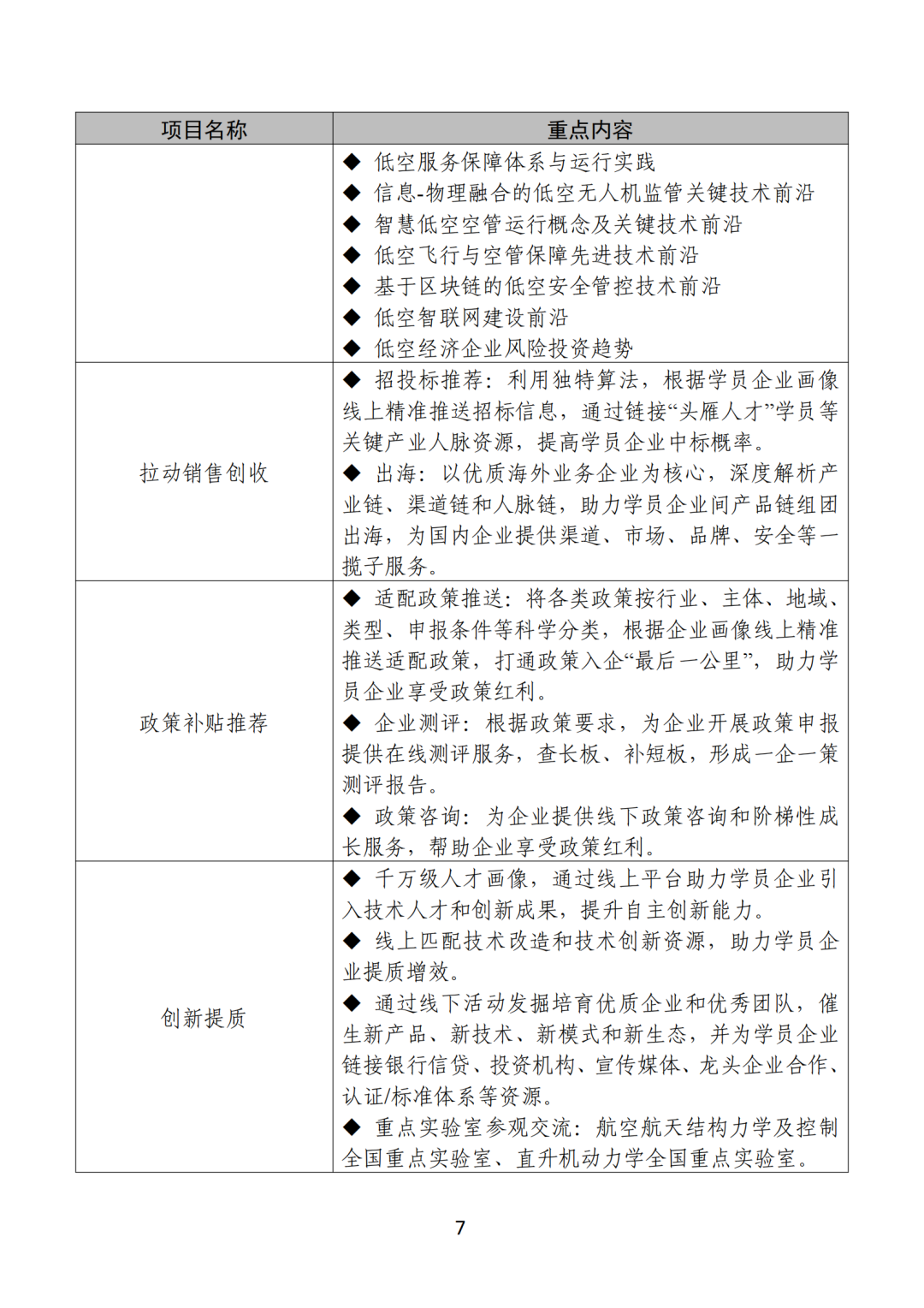
招生简章 | 企业经营管理“头雁人才”培养计划 2024年度低空经济(低空智联网)产业及应用研修班学员选拔培养方案

时间:2024-12-03作者:韩茜 审核:周志鹏 来源:p站 点击:217

学院地址:江苏省南京市江宁区将军大道29号

邮政编码:211106

版权所有:p站-p站视频在线下载版权所有 ALL RIGHTS RESERVED 苏ICP备05070685号